20.7.4 主动发送消息
04-13Ctrl+D 收藏本站
对于消息型应用,支持文本、图片、语音、视频、文件、图文、素材图文等消息类型。主页型应用只支持文本消息类型,且文本长度不超过20个字。企业微信还支持文本卡片消息。
主动发送消息的接口如下。
https:// qyapi.weixin.qq.com/cgi-bin/message/send?access_token=ACCESS_TOKEN
主动发送消息时,POST数据示例如下。
1)文本消息类型的数据为:
{ "touser":"UserID1|UserID2|UserID3", "toparty":" PartyID1 | PartyID2 ", "totag":" TagID1 | TagID2 ", "msgtype":"text", "agentid":1, "text":{ "content":"Holiday Request For Pony(http:// xxxxx)" }, "safe":0 }
2)图片消息类型的数据为:
{ "touser":"UserID1|UserID2|UserID3", "toparty":" PartyID1 | PartyID2 ", "totag":" TagID1 | TagID2 ", "msgtype":"image", "agentid":1, "image":{ "media_id":"MEDIA_ID" }, "safe":0 }
3)语音消息类型的数据为:
{ "touser":"UserID1|UserID2|UserID3", "toparty":" PartyID1 | PartyID2 ", "totag":" TagID1 | TagID2 ", "msgtype":"voice", "agentid":1, "voice":{ "media_id":"MEDIA_ID" }, "safe":0 }
4)视频消息类型的数据为:
{ "touser":"UserID1|UserID2|UserID3", "toparty":" PartyID1 | PartyID2 ", "totag":" TagID1 | TagID2 ", "msgtype":"video", "agentid":1, "video":{ "media_id":"MEDIA_ID", "title":"Title", "description":"Description" }, "safe":0 }
5)文件消息类型的数据为:
{ "touser":"UserID1|UserID2|UserID3", "toparty":" PartyID1 | PartyID2 ", "totag":" TagID1 | TagID2 ", "msgtype":"file", "agentid":1, "file":{ "media_id":"MEDIA_ID" }, "safe":"0" }
6)图文消息类型的数据为:
{ "touser":"UserID1|UserID2|UserID3", "toparty":" PartyID1 | PartyID2 ", "totag":" TagID1 | TagID2 ", "msgtype":"news", "agentid":1, "news":{ "articles":[ { "title":"Title", "description":"Description", "url":"URL", "picurl":"PIC_URL" }, { "title":"Title", "description":"Description", "url":"URL", "picurl":"PIC_URL" } ] } }
7)素材图文消息类型的数据为:
{ "touser":"UserID1|UserID2|UserID3", "toparty":" PartyID1 | PartyID2 ", "totag":" TagID1 | TagID2 ", "msgtype":"mpnews", "agentid":1, "mpnews":{ "articles":[ { "title":"Title", "thumb_media_id":"id", "author":"Author", "content_source_url":"URL", "content":"Content", "digest":"Digest description", "show_cover_pic":"0" }, { "title":"Title", "thumb_media_id":"id", "author":"Author", "content_source_url":"URL", "content":"Content", "digest":"Digest description", "show_cover_pic":"0" } ] } }
8)文本卡片消息类型的数据为:
{ "touser":"UserID1|UserID2|UserID3", "toparty":" PartyID1 | PartyID2 ", "msgtype":"textcard", "agentid":1, "textcard":{ "title":"领奖通知", "description":"<p>2016年9月26日</p> <p> 恭喜你抽中iPhone 7一台,领奖码:xxxx</p><p>请于2016年10月 10日前联系行政同事领取</p>", "url":"URL" } }
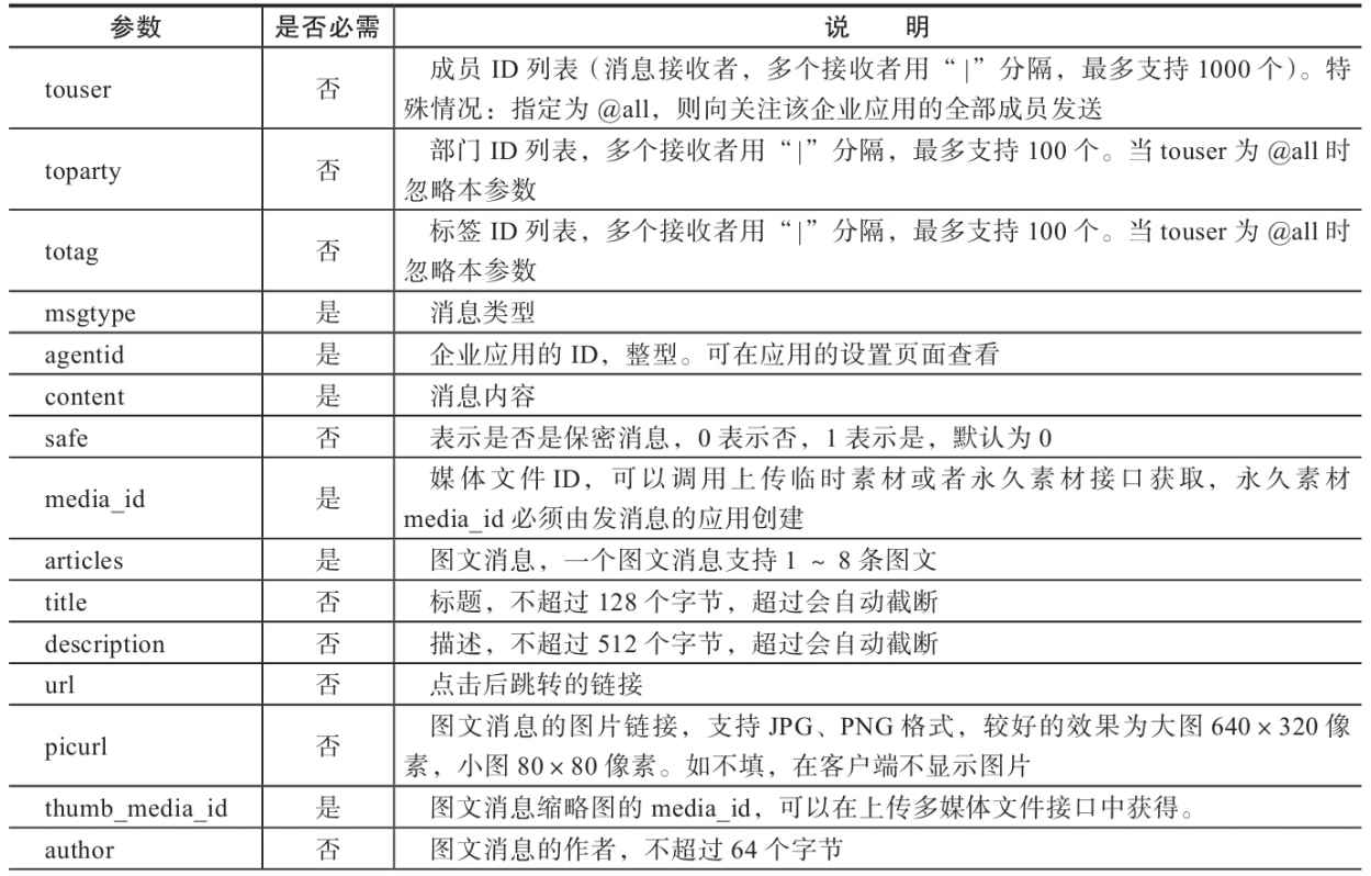
上述数据的参数说明如表20-36所示。
表20-36 主动发送消息接口的参数说明


正确提交时,返回的数据示例如下。
{"errcode":0,"errmsg":"ok"}